
ArchiMate Metamodel
Technology Layer Metamodel
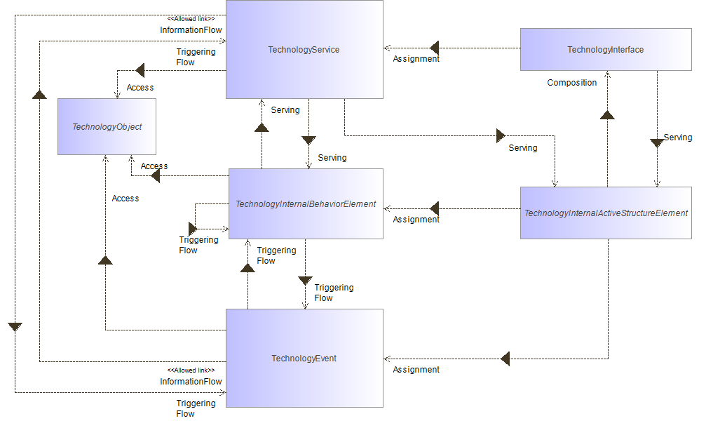
The Technology Layer is typically used to model the technology architecture of the enterprise, defined by the TOGAF framework as: "the structure and interaction of the platform services, and logical and physical technology components".


Figure 104 : Technology Layer Metamodel
This figure gives an overview of the Technology Layer elements and their relationships.
Whenever applicable, inspiration is drawn from the analogy with the Business and Application Layers.
Note: This figure does not show all permitted relationships: every element in the language can have composition, aggregation, and specialization relationships with element of the same type; furthermore, there are indirect relationships that can be derived
Package | Summary |
|---|---|
Technology layer behavior elements | |
Technology layer structure elements |